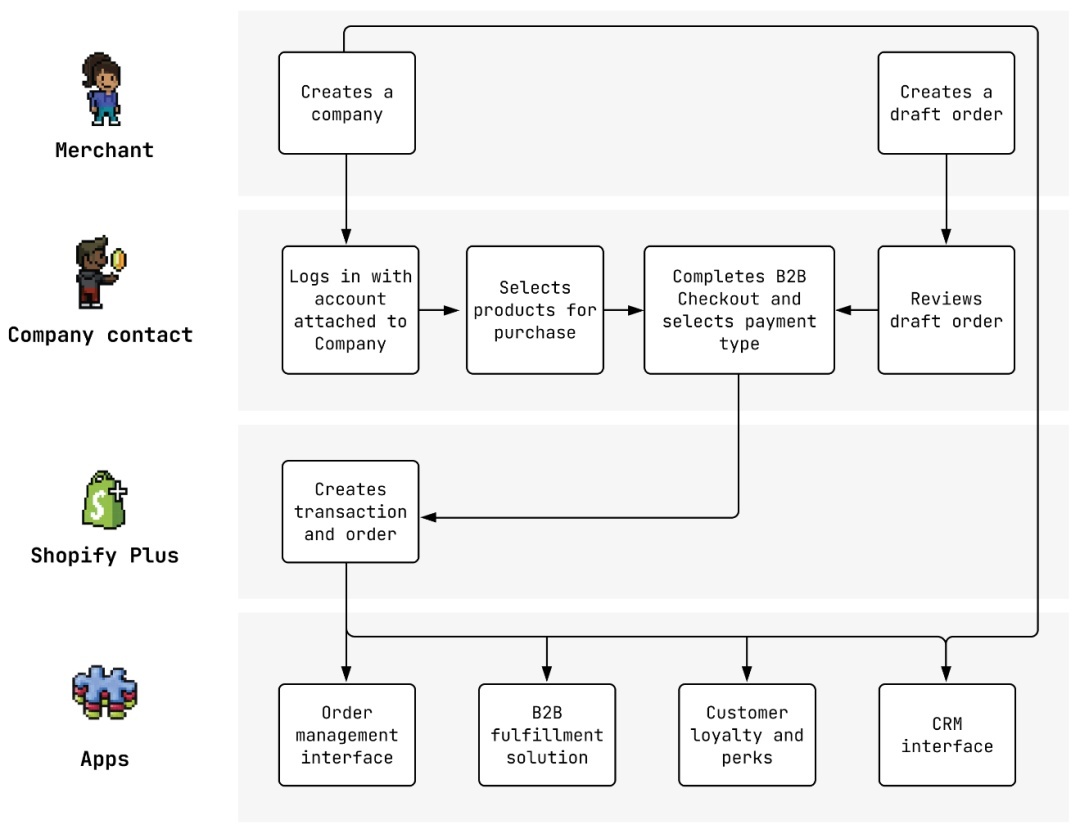
Shopify改进了产品详情页面。产品页面的更新使员工能够快速访问准确的信息,如标识符、库存和规格,帮助他们回答客户的问题,并帮助客户做出明智的购买决定。 据了解,商品详情页是网店非常重要的一部分。卖家为产品提供的详细信息会直接影响到产品的展示方式,帮助客户找到自己需要的产品。 具体更新如下:首先,新的分屏视图允许员工在单个视图中查看多个产品标识符和库存详细信息,从而提高了单个视图中可以扫描的信息量。第二,新的基于触摸的查看手势缩放产品图像,使其更容易应用。 (图源:Shopify电商独立站订阅号,下同) 第三,产品规格合并。供应商和组织现在合并成一行,并展开以了解更多详细信息。查看定价信息现在显示价格,免税状态和价格比较。在列表视图的特殊部分更好地表示了应用程序,并且提供了附加的细节,例如它的应用程序图标和副标题。 第四,添加丰富的文本产品描述。产品描述现在扩展到完整视图,支持纯文本的基本细节或富文本格式的高级元素,如标题、列表、图像或表格。 第五,当滚动浏览产品详细信息时,“添加到购物车”按钮现在与购物车栏固定在一起,以防止搜索产品详细信息时不必要的滚动。 Shopify在商店编辑器中提供了丰富的文本编辑功能,允许卖家对在线商店中显示的内容进行格式化和样式化。富文本产品描述的可编辑内容如下: 在卖家商店的多个位置添加或编辑文本;为卖家的博客文章、页面、产品描述和产品系列描述输入HTML内容;格式化文本并快速创建段落、标题或块引用;更改文本颜色以在卖方模板上运行模板检查;快速清除格式;插入链接并添加内部和外部链接;插入、编辑和调整图片;插入视频或音频文件。 值得一提的是,Shopify B2B结帐功能现在增加了一个专门的字段,供企业客户在订单中填写PO,Purchase Order)编号。 据介绍,企业客户可以在新客户账户、订单历史和订单详情页面查看采购订单编号,以便于订单跟踪和更准确的财务报告。客户下订单后,他们可以在帐户中跟踪订单,或按订单日期、订单编号和订单状态过滤订单。 在管理界面中,商家可以在订单详情页面上添加和编辑订单和草稿订单的采购订单编号,还可以在订单详情页面上添加一个新列,以便在订单索引中查看采购订单编号。该功能已自动启用,商家无需采取任何其他动作。需要注意的是,B2B功能只适用于使用Shopify Plus套餐的店铺。 商家、公司联系人、Shopify 和应用程序与B2B资源交互
关于线上摆脱电子游戏




上海线上摆脱电子游戏供应链管理有限公司成立于2016年,注册资本3000万元,是一家第三方物流企业(3PLs)。秉承着“安全为首、客户为先、服务为优、价格为佳、合作为赢”的服务理念,为企业提供运输、仓储、配送及其他增值服务。
运输服务
公司提供全国范畴内的零担及整车运输服务,优势集中在江浙沪华东地区至全国线路,陆运板块自备部分厢式货车、大板车、气垫车(避震)、燃气车(环保)。
仓储服务
公司在上海、江苏、浙江、广东、重庆、四川等六地均拥有超大面积仓库,总面积达55000m³。提供货物保管、库存管理、贴标、封装捆包、分类检签、提货装箱、订货实现等服务。
配送服务
目前公司主营干线区域及特色板块业务的配送服务,逐步推进零担集散分拨中心,大力推广仓配一体化服务模式,努力打造一个规模化、集约化、自动化的分拨及配送中心。
物流增值服务
公司重点开发物流增值服务,根据客户需求提供个性化、定制化的延伸业务,包含物流方案设计、产品包装、产品组装、装卸服务、标签印制、退货及维修售后服务、代收款、信息咨询等。
自成立以来,线上摆脱电子游戏根据自身优势开拓细分市场,通过不断打磨业务能力和服务能力,已在快速消费品、汽车零部件及整车、电子配件、服饰鞋帽、护肤美妆、健身器材等行业领域形成核心竞争力。在新时代物流行业迎来全新的商业模式的背景下,线上摆脱电子游戏将明确定位、集约资源进而迅速发展壮大,为广告客户提供更精更好的运输服务。
☎️业务咨询:18017597728☎️
公司地址|上海市闵行区都会路1885号丽琴大厦606室