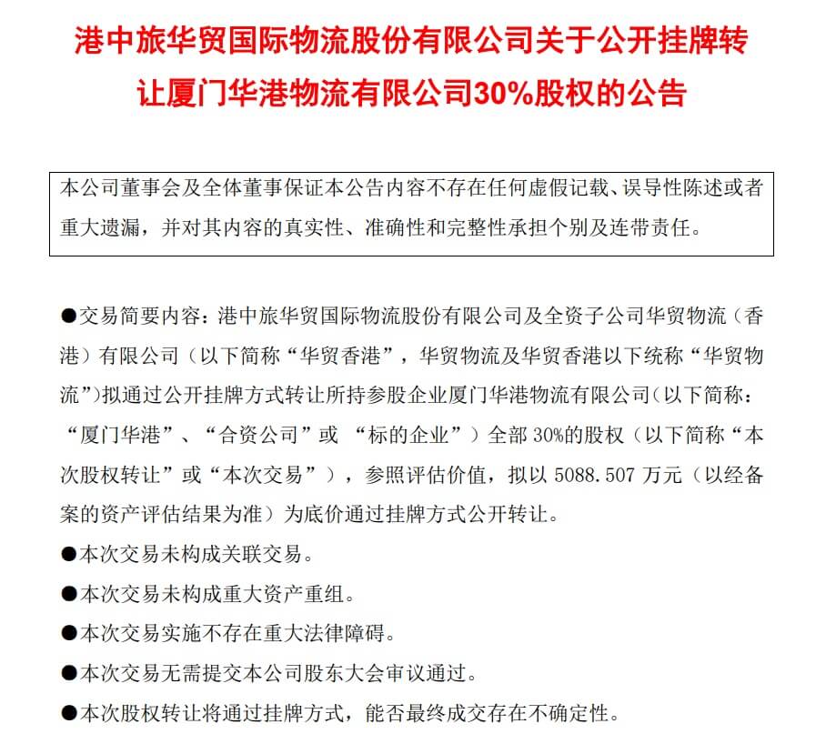
华贸物流昨日发布公告称,公司及全资子公司华贸物流(香港)有限公司拟通过公开挂牌方式转让所持参股企业厦门华港物流有限公司全部30%的股权,参照评估价值,拟以5088.507万元(以经备案的资产评估结果为准)为底价通过挂牌方式公开转让。 公告显示,华贸物流持有厦门华港14.70%股权,本公司全资子公司华贸物流(香港) 有限公司持有厦门华港15.30%股权。 截至2022年12月31日,厦门华港的总资产为154,429,320.09元,净资产为 151,891,391.80元,2022年1-12月实现净利润为3,293,542.07元。 图源:上交所 另外,根据北京卓信大华资产评估有限公司出具的《港中旅华贸国际物流股份有限公司拟转让厦门华港物流有限公司股权涉及其股东全部权益价值资产评估报告》显示,在评估基准日2023年6月30日,采用资产基础法厦门华港物流有限公司评估前账面资产总计约1.56亿元,评估价值约1.72亿元,评估增值1606.36万元,增值率10.29%;账面负债总计253.66万元,评估价值253.66万元,无增减值变动;股东全部权益账面值约1.53亿元,评估价值约1.7亿元,评估增值1606.36万元,增值率10.46%。 公司官网信息显示,华贸物流成立于1984年12月14日,并于2012年5月29日在上海证券交易所挂牌上市,股票代码603128,是中国物流集团有限公司控股的二级子公司。 图源:华贸物流官网 华贸物流旗下分支机构已发展至90余家,遍布中国主要港口、内陆经济发达城市以及美国、新加坡、卢森堡、德国、法国、意大利、西班牙、匈牙利、荷兰、比利时、英国、越南等国家,拥有国际空运、国际海运、工程物流、铁路运输、仓储第三方物流、跨境电商物流、航材物流、报关报检等核心业务,实现了跨境物流产品的全覆盖。
关于摆脱游戏官网


上海摆脱游戏官网供应链管理有限公司成立于2016年,注册资本3000万元,是一家第三方物流企业(3PLs)。秉承着“安全为首、客户为先、服务为优、价格为佳、合作为赢”的服务理念,为企业提供运输、仓储、配送及其他增值服务。
运输服务
公司提供全国范畴内的零担及整车运输服务,优势集中在江浙沪华东地区至全国线路,陆运板块自备部分厢式货车、大板车、气垫车(避震)、燃气车(环保)。
仓储服务
公司在上海、江苏、浙江、广东、重庆、四川等六地均拥有超大面积仓库,总面积达55000m³。提供货物保管、库存管理、贴标、封装捆包、分类检签、提货装箱、订货实现等服务。
配送服务
目前公司主营干线区域及特色板块业务的配送服务,逐步推进零担集散分拨中心,大力推广仓配一体化服务模式,努力打造一个规模化、集约化、自动化的分拨及配送中心。
物流增值服务
公司重点开发物流增值服务,根据客户需求提供个性化、定制化的延伸业务,包含物流方案设计、产品包装、产品组装、装卸服务、标签印制、退货及维修售后服务、代收款、信息咨询等。
自成立以来,摆脱游戏官网根据自身优势开拓细分市场,通过不断打磨业务能力和服务能力,已在快速消费品、汽车零部件及整车、电子配件、服饰鞋帽、护肤美妆、健身器材等行业领域形成核心竞争力。在新时代物流行业迎来全新的商业模式的背景下,摆脱游戏官网将明确定位、集约资源进而迅速发展壮大,为广告客户提供更精更好的运输服务。
☎️业务咨询:18017597728☎️
公司地址|上海市闵行区都会路1885号丽琴大厦606室