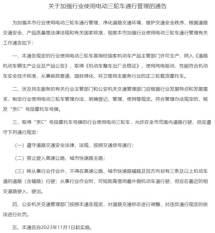
为适应电动三轮车新政,经京津冀大区提出、总部批准,申通快递向北京地区网点推出扶持政策,根据派件量、出勤数、服务质量、运营难度等指标,向网点提供特别补贴。对运力不足的网点,省区提供运力资源和渠道支持。 该阶段性政策立即执行,按月一次性先行给到网点,首批1月份补贴已下发。 图源:申通之声公众号 申通快递网络管理中心有关负责人表示,长期以来,首都快递服务的政策要求高、重大活动多、运营成本大,具有相当特殊性。本次政策的出台,主要是助力网点提高末端服务水平,让前端网点揽收无忧,保障岁末年初运营,为商家、消费者提供“好快省”的服务体验。 后续,申通快递还将视市场变化等多重因素,及时精准调节政策和运营细节,确保网络稳定和体验提升。 图源:北京市交管局官网 据了解,2023年8月,北京市邮政管理局等七部门联合发布《关于加强行业使用电动三轮车通行管理的通告》(以下简称《通告》),明确民生服务行业使用电动三轮车的通行管理规定。 《通告》明确规定:从事邮政寄递、园林绿化、环卫等民生服务行业的电动三轮车,车辆应为经国家机动车产品主管部门许可生产,纳入《道路机动车辆生产企业及产品公告》,取得《机动车整车出厂合格证》,使用纯电驱动,性能符合机动车安全技术标准的正三轮载货摩托车。 《通告》对行业使用电动三轮车核发号牌作出明确规定:涉及民生服务的有关行业主管部门和公安机关交通管理部门应根据行业发展特点和发展需求,制定行业使用电动三轮车管理办法,明确登记、管理、使用等规定。符合管理办法规定的,核发“京C”号段摩托车号牌。 左一为申通快递总裁王文彬 图源:申通之声公众号 日前,申通快递总裁王文彬走访慰问北京一线网点,重点了解电动三轮车新政下的网点运营现状,并与网点代表进行面对面交流。 就电动三轮车上路难、装载率低、考证难等问题,他表示,行业问题需要行业应对,将积极联动各品牌推动行业环境改善,同时要求大区尽快研究运营新模式,测算网点运营难度和成本上涨,联动总部网络部拿出可行方案,切实保障首都地区网点稳定和服务畅通。
关于线上摆脱电子游戏



上海线上摆脱电子游戏供应链管理有限公司成立于2016年,注册资本3000万元,是一家第三方物流企业(3PLs)。秉承着“安全为首、客户为先、服务为优、价格为佳、合作为赢”的服务理念,为企业提供运输、仓储、配送及其他增值服务。
运输服务
公司提供全国范畴内的零担及整车运输服务,优势集中在江浙沪华东地区至全国线路,陆运板块自备部分厢式货车、大板车、气垫车(避震)、燃气车(环保)。
仓储服务
公司在上海、江苏、浙江、广东、重庆、四川等六地均拥有超大面积仓库,总面积达55000m³。提供货物保管、库存管理、贴标、封装捆包、分类检签、提货装箱、订货实现等服务。
配送服务
目前公司主营干线区域及特色板块业务的配送服务,逐步推进零担集散分拨中心,大力推广仓配一体化服务模式,努力打造一个规模化、集约化、自动化的分拨及配送中心。
物流增值服务
公司重点开发物流增值服务,根据客户需求提供个性化、定制化的延伸业务,包含物流方案设计、产品包装、产品组装、装卸服务、标签印制、退货及维修售后服务、代收款、信息咨询等。
自成立以来,线上摆脱电子游戏根据自身优势开拓细分市场,通过不断打磨业务能力和服务能力,已在快速消费品、汽车零部件及整车、电子配件、服饰鞋帽、护肤美妆、健身器材等行业领域形成核心竞争力。在新时代物流行业迎来全新的商业模式的背景下,线上摆脱电子游戏将明确定位、集约资源进而迅速发展壮大,为广告客户提供更精更好的运输服务。
☎️业务咨询:18017597728☎️
公司地址|上海市闵行区都会路1885号丽琴大厦606室