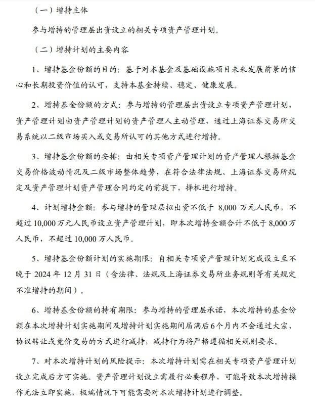
中金普洛斯仓储物流封闭式基础设施证券投资基金披露了2023年第4季度报告。 中金普洛斯REIT持有普洛斯北京空港物流园、普洛斯通州光机电物流园、普洛斯广州保税物流园等10个仓储物流园。分布于京津冀、长三角、环渤海经济区、粤港澳大湾区和成渝经济圈,建筑面积合计约1,156,620.02平方米。 数据显示,2023年第4季度,中金普洛斯REIT收入1.20亿元,净利润185.52万元,本期经营活动产生的现金流量净额为8011.27万元,可供分配金额9252.56万元。截至2023年12月31日,该基金资产净值为70.95亿元,期末基金份额净值3.6603元。 图源:普洛斯REIT公众号 本报告期及2023、2022、2021近三年报告期,该基金可供分配金额分别为92,525,556.53元、351,110,423.64元、265,836,477.17元及150,958,227.99元,实际分配金额分别为82,376,499.41元、377,651,901.52元、206,460,026.61元及78,300,030.11元。 普洛斯表示,普洛斯中国管理层长期看好本基金底层资产投资价值、区位优势以及项目所在地区经济结构性升级发展态势;基于对市场需求趋势的前瞻洞察,对于凭借普洛斯领先的基础设施资产运营管理体系及产业服务能力不断提升资产价值深具信心;坚信我国公募基础设施REITs市场前景,并大力支持其发展。 中金普洛斯REIT关于原始权益人管理层出资增持基金份额计划的公告 图源:上交所 去年12月,普洛斯披露了中金普洛斯REIT关于原始权益人管理层出资增持基金份额计划。 报告显示,包括普洛斯中国现任主要高级管理人员在内的管理层拟共同出资依法成立专项资产管理计划,相关资产管理计划将由相关资产管理计划的资产管理人主动管理,专项用于在二级市场买入或以交易所认可的其他方式增持本基金基金份额。 本次增持金额合计不低于8,000万人民币,不超过10,000万人民币。实施期限为自相关专项资产管理计划完成设立至不晚于2024年12月31日。
关于线上摆脱电子游戏


上海线上摆脱电子游戏供应链管理有限公司成立于2016年,注册资本3000万元,是一家第三方物流企业(3PLs)。秉承着“安全为首、客户为先、服务为优、价格为佳、合作为赢”的服务理念,为企业提供运输、仓储、配送及其他增值服务。
运输服务
公司提供全国范畴内的零担及整车运输服务,优势集中在江浙沪华东地区至全国线路,陆运板块自备部分厢式货车、大板车、气垫车(避震)、燃气车(环保)。
仓储服务
公司在上海、江苏、浙江、广东、重庆、四川等六地均拥有超大面积仓库,总面积达55000m³。提供货物保管、库存管理、贴标、封装捆包、分类检签、提货装箱、订货实现等服务。
配送服务
目前公司主营干线区域及特色板块业务的配送服务,逐步推进零担集散分拨中心,大力推广仓配一体化服务模式,努力打造一个规模化、集约化、自动化的分拨及配送中心。
物流增值服务
公司重点开发物流增值服务,根据客户需求提供个性化、定制化的延伸业务,包含物流方案设计、产品包装、产品组装、装卸服务、标签印制、退货及维修售后服务、代收款、信息咨询等。
自成立以来,线上摆脱电子游戏根据自身优势开拓细分市场,通过不断打磨业务能力和服务能力,已在快速消费品、汽车零部件及整车、电子配件、服饰鞋帽、护肤美妆、健身器材等行业领域形成核心竞争力。在新时代物流行业迎来全新的商业模式的背景下,线上摆脱电子游戏将明确定位、集约资源进而迅速发展壮大,为广告客户提供更精更好的运输服务。
☎️业务咨询:18017597728☎️
公司地址|上海市闵行区都会路1885号丽琴大厦606室