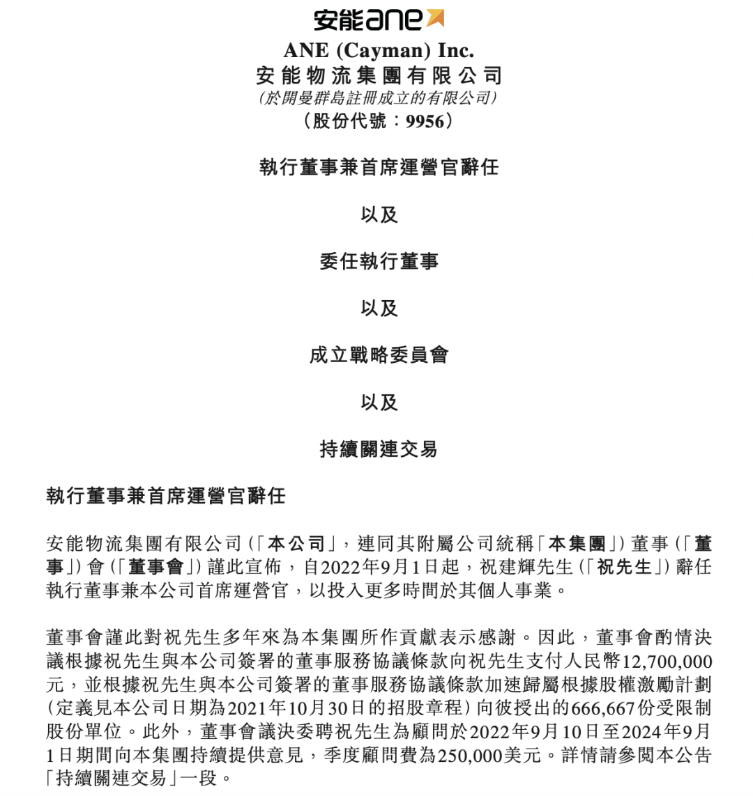
1月10日,安能物流发布公告称,因工作重新分配,王拥军辞任董事会主席及执行董事,并不再担任公司授权代表、公司提名委员会主席、公司环境、社会及管治委员会及战略委员会各成员,自2023年1月9日起生效。辞任后,王拥军仍留在公司并担任高级顾问。 同时,公告还显示,王拥军辞任后,公司执行董事兼首席执行官秦兴华及公司非执行董事陈伟豪已获委任为董事会联席主席,自2023年1月9日起生效。此外,董事会进一步宣布,秦兴华已获委任为授权代表,以及秦兴华已获委任为提名委员会主席及环境、社会及管治委员会成员,自2023年1月9日起生效。 王拥军辞任安能物流董事会主席,毫无疑问这是一次巨大的人事变动。其实,早在几个月前,安能物流也出现了较大的人事变动。 2022年9月1日,安能物流晚间发布公告称,董事会宣布,自2022年9月1日起,祝建辉辞任执行董事兼本公司首席运营官,以投入更多时间于其个人事业。董事会酌情决议根据董事服务协议条款向祝建辉支付人民币1270万元,并根据协议条款加速归属根据股权激励计划向彼授出的666,667份受限制股份单位。此外,董事会议决委聘祝建辉为顾问于2022年9月10日至2024年9月1日期间向本集团持续提供意见,季度顾问费为25万美元。 而且当时,董事会亦宣布,委任金云成为执行董事,自2022年9月1日起生效。金云主要负责本集团的整体战略规划,以及业务营运总体管理和执行。此外,董事会还宣布,成立战略委员会且陈伟豪、王剑、李丹以及王拥军及秦兴华获委任为战略委员会初始成员,自2022年9月1日起生效。陈伟豪将担任战略委员会主席。 当时对于离职,祝建辉坦言:“首先,现在的安能已经足够稳定和成熟,不管是业务,还是团队,经验都很丰富,不会因为某个人的离开造成影响;其次,自己也想再创一创事业,到其他领域做一些尝试。” 王拥军辞任后仍留在公司并担任高级顾问,祝建辉辞任后被聘为顾问……连续出现重大人事变动,安能物流究竟怎么了? 其实不止是人事变动,安能物流在股权上也出现重大的调整。2022年9月30日,安能物流管理层股东订立协议终止此前一致行动安排,大钲资本持股24.60%,成为公司最大股东。陈伟豪于2019年加入大钲资本,为大钲资本投委会成员之一,参与多个核心领域的投资。 2021年11月,安能物流在港交所上市,上市当日收盘价为13.48港元/股,收盘市值129亿人民币。2022年8月底,安能物流公布了截至2022年6月30日止6个月的中期业绩。其中显示,安能物流营业收入41.39亿元,同比减少8%,主要由于零担货运总量由去年同期的580万吨减少至540万吨,及零担运输服务的单价由去年同期460元/吨减少至448元/吨。归属母公司净亏损1.75亿元,去年同期净亏损26.61亿元;基本每股收益为-0.15元,期末资产合计为63.29亿元。报告中指出,安能业绩总体情况受到疫情等客观因素影响,在2022年有所下滑。 当时王拥军表示,2022年上半年,安能物流面对疫情及未来环境变化的高度不确定性,采取各项措施以维持产品和服务的素质及平台的生态健康,展现出了极高的韧性。“我们相信,这些措施有助于保持我们的长期竞争力及发展前景,虽然市场环境在可预见未来依然严峻,但我们坚信能够继续加强我们的市场领导地位。” 可见,王拥军对于安能物流的发展还是十分自信的。毕竟安能物流的硬件设施以及网络布局越来越完善。据上述中期业绩报告显示,截至2022年6月30日,安能物流148个分拨中心中,有11个全面覆盖中国的核心中转枢纽及44个主要负责省际间货物转运的中转枢纽。而且,安能物流的核心中转枢纽位于上海、杭州、广州、深圳、成都及苏州等中国主要的商业中心。平均而言,安能物流核心中转枢纽于2022年上半年的货运处理量约为0.7百万吨。此外,安能物流的中转枢纽通常紧邻高速公路,截至2022年6月30日,每个中转枢纽平均直接连接约17个省份。 截至2022年6月30日,安能物流的分拨中心由大约3,260条精心规划的干线运输线路连接,其中约96%是双边线路。我们于2022年上半年增加了约150条干线运输线路,使安能物流能够优化我们的干线运输网络:降低区域间及区域内的中转率,并在新运营的分拨中心建立直接的全国性连接。
关于摆脱游戏官网




上海摆脱游戏官网供应链管理有限公司成立于2016年,注册资本3000万元,是一家第三方物流企业(3PLs)。秉承着“安全为首、客户为先、服务为优、价格为佳、合作为赢”的服务理念,为企业提供运输、仓储、配送及其他增值服务。
运输服务
公司提供全国范畴内的零担及整车运输服务,优势集中在江浙沪华东地区至全国线路,陆运板块自备部分厢式货车、大板车、气垫车(避震)、燃气车(环保)。
仓储服务
公司在上海、江苏、浙江、广东、重庆、四川等六地均拥有超大面积仓库,总面积达55000m³。提供货物保管、库存管理、贴标、封装捆包、分类检签、提货装箱、订货实现等服务。
配送服务
目前公司主营干线区域及特色板块业务的配送服务,逐步推进零担集散分拨中心,大力推广仓配一体化服务模式,努力打造一个规模化、集约化、自动化的分拨及配送中心。
物流增值服务
公司重点开发物流增值服务,根据客户需求提供个性化、定制化的延伸业务,包含物流方案设计、产品包装、产品组装、装卸服务、标签印制、退货及维修售后服务、代收款、信息咨询等。
自成立以来,摆脱游戏官网根据自身优势开拓细分市场,通过不断打磨业务能力和服务能力,已在快速消费品、汽车零部件及整车、电子配件、服饰鞋帽、护肤美妆、健身器材等行业领域形成核心竞争力。在新时代物流行业迎来全新的商业模式的背景下,摆脱游戏官网将明确定位、集约资源进而迅速发展壮大,为广告客户提供更精更好的运输服务。
☎️业务咨询:18017597728☎️
公司地址|上海市闵行区都会路1885号丽琴大厦606室